2019年4月11日,Journal of Experimental & Clinical Cancer Research在线发表了william威廉中文官网医学与生命科学公司张旭教授课题组的最新研究成果(doi: 10.1186/s13046-019-1152-9):Sodium new houttuyfonate suppresses metastasis in NSCLC cells through the Linc00668/miR-147a/slug axis。该研究结合生物信息学预测、双荧光素酶报告基因和RIP等技术研究发现,Linc00668作为一种ceRNA,通过吸附游离miR-147a,调控迁移相关信号通路,影响NSCLC细胞的上皮间充质转化进程,继而调控细胞的侵袭迁移。而SNH通过调控Linc00668/miR-147a/slug轴,有效抑制了NSCLC细胞的侵袭迁移,相关功能同时在体内实验中得到了验证。该研究通过聚焦当下热点——ceRNA理论,揭示了中药单体SNH抗NSCLC的作用机制,为中药作用机制研究提供了新的思路。

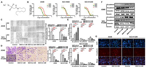
Figure 1. SNH beneficially reduces EMT progression in NSCLC cells. A. Chemical structure of SNH. B. CCK-8 proliferation assay of A549, NCI-H460 and NCI-H1299 cells treated with different concentrations of SNH for 24 H, 48 H or 72 H. C. Wound scratch assay of A549 and NCI-H1299 cells treated with SNH for 24 H. D. Transwell invasion assays showed that SNH decreased the invasion ability of A549 and NCI-H1299 cells. E. mRNA level of EMT markers in SNH-treated A549 and NCI-H1299 cells as determined by qRT-PCR. F. Expression of EMT markers in SNH-treated A549 and NCI-H1299 cells as determined by western blot analysis. G. Immunofluorescence staining of E-cadherin expression in SNH-treated A549 and NCI-H1299 cells.

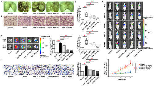
Figure 2. Verification that SNH suppresses the EMT in vivo. A. Representative images of the lungs of nude mice that were injected with NCI-H1299-luc cells and treated with SNH. B. Representative images showing haematoxylin and eosin staining of lung samples from the different groups. C. Bioluminescent imaging and quantification of photon flux of different dose of SNH influenced groups with left lung parenchyma injection of luciferase-marked NCI-H1299 cells. D. Bioluminescent imaging and quantification of the photon flux of lungs from different groups. E. Linc00668 and slug expression in the tissue of lungs of the different groups as determined by qRT-PCR. F. IHC staining showing slug expression in the different groups.

Figure 3. Schematic diagram of mechanism on this research. SNH negatively regulates metastasis of NSCLC by Linc00668/miR-147a/Slug axis
博士生蒋日磊为文章第一作者,陈美娟副教授和张旭教授为文章共同通讯作者。
原文链接:https://doi.org/10.1186/s13046-019-1152-9
供稿人:蒋日磊